Deborah A. Stacey
Department of Computing and Information Science
The Natural Selection Research Group
University of Guelph
Guelph, Ontario, Canada
Abstract
This paper examines some of the more interesting characteristics
of inchworm mobility. Empirical evidence of a working system's
performance is presented which suggests that this form of mobility
may be applicable to environments with extremely rough, uneven terrain.
Introduction
Flexible, robust and extremely stable, the larvae of the Geometer moths,
or inchworms, exhibit mobility which should be the envy of many man-made
systems [Opler 94]. The inchworm is
capable of maneuvering in extremely small spaces, can do so in
arbitrary orientations to gravity and can withstand substantial
external forces attempting to diverge it from its intended course.
It can do these things because its mobility system is governed by a
simple rule--"Never let go of what you're holding until you're
holding something else!"
The inchworm strategy is deceptively simple yet extraordinarily powerful. Having an elongated body with many small foot pads placed at either end of its body, the inchworm's mode of locomotion is to firmly attach the rear portion of its body to a surface via its foot pads, extending the remainder of its body forward, attaching it to the surface and bring ing the rear part of its body to meet the forward part. In this way, the inchworm always has at least one portion of its body firmly attached to a surface.

Inchworm motion
This type of movement is particularly suited to unstructured or even
hostile environments. As an inchworm moves forward it has the opportunity
to sense what is in front of it without having to commit to attaching
to an inappropriate surface. At the same time, the system's low
silhouette and centre of gravity
provides the animal with a high degree of stability.
A Simulated Inchworm
To demonstrate the utility of inchworm motion a prototype vehicle
was constructed using four servo mechanisms. Servo pairs were attached
via a hinge providing the axis of rotation needed to extend and contract
the vehicle's body. The servo armatures were attached to each other in
the manner shown in the
diagram below. Two servo pairs were attached to each other via rigid connectors.
Dual servo pairs were used to provide additional lateral stability
to the vehicle.
The Artificial Inchworm
The strength of an inchworm's attachment to a surface li es in the way its foot pads grip the material it is attempting to move over. The animal has a good degree of control over how each pad is placed and how it grips the surface. As an approximation to an inchworm's feet several different schemes were examined to provide effective forward motion.
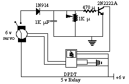
The circuit controlling the inchworm motion
The 1K potentiometer provided a mechanism for controlling the length of "stride" of the vehicle and its speed by controlling the length of the "contraction" im pulse sent to the servos. The completed vehicle was 5 cm tall, 12 cm wide, could contract from a maximum length of 7.5 cm to 3.5 cm and achieved a maximum speed of 1.3 meters per minute on a level surface.
Performance on Uneven Terrain
To verify the operation of the artificial inchworm and to compare it with
a more conventional mobility scheme, a rubber tracked vehicle was constructed.
Tracked motion was selected because of its wide application on industrial,
military and research robots. To ensure a fair comparison, both vehicles were
of the same mass, had the same relative centres of gravity and, moved at the
same speed on a level surface.
Since both vehicles performed well on flat level surfaces the vehicles were presented with several alternate tests. The initial evaluation of the vehicles was quite simple--how great a slope could each vehicle successfully climb? It quickly became apparent that the inchworm was capable of climbing faster and more reliably than the tracked vehicle, being able to ascend a surface with a maximum slope of 45 degrees. The tracked vehicle could climb no greater than a 30 degree slope.
The vehicles were also compared in their ability to traverse across a slope. In this case success was defined as being able to stay on the slope while moving across it for a distance of 20 cm. Since neither vehicle could be steered, they both had a tendency to move down the slope as they traversed it yet both could move across the slope to some degree.
Even with the very rough implementation of the artificial inchworm it could successfully move across a slope of up to 38 degrees while the tracked vehicle was limited to a 25 degree slope. In addition, the inchworm managed to maintain a firm grip on the surface at all times while the tracked vehicle displayed a tendency for the upper track to slip as the slope was increased.

Application and Continuing Work
The extreme stability, reliability and simplicity of inchworm motion
makes it an ideal candidate for application in an unconstrained, unpredictable
environment. For example, such a system could be incorporated into the design
of autonomous or semi-autonomous robots [Angle and Brooks 90].
Operating independently, often in hostile environments over unmapped and unpredictable terra in, a simple failure resistant locomotion system is quite desirable . In July of 1994 the joint Carnegie Mellon University/NASA robot, Dante II, descended into Mt. Spurr walking on its eight legs. By the end of the mission the robot had fallen over and become stranded--its walking mechanism had failed [Gunther 94]. Clearly the reliability and stability required in its locomotion system [Manko 92] was not provided to Dante II by a legged system. The necessary characteristics or reliability and stability may not be available in any legged system in the near future [Pearson 1976].
Conclusion
Research continues to be conducted in the Natural Selection Research Group at the university of Guelph concerning this type of motion. Planned work includes the integration of individual inchworms into a coordinated group, the simplification of components within individual worms, and the provision of a steering mechanism. In addition, other aspects of inchworm mobility will be addressed including obstacle crossing.
Inchworm motion has been shown to be a feasible means of robot locomotion.
Inherently stable, reliable and, simple its application to various mobility problems must be considered. While it seems in vogue to create very complex mobility systems, it may be sufficient to produce relatively simple (and inexpensive) crawling systems which will allow resources to be expended in accomplishing the goals of a given mission rather than expending effort in keeping a complex system working.
References
Angle, M. and Brooks, R.A. (1990), "Small Planetary Rovers", IEEE/RSJ International Workshop on Intelligent Robots and Systems, Ikabara, Japan, 383-388.
Grillner, S. (1985), "Neuro-Biological Bases of Rhythmic Motor Acts in Vertebrates", Science, No 228, 143-149.
Gunther, J.A. (1994), "Dante's Inferno", Popular Science, November. Jones, J.L. and Flynn (1993), A.M., Mobile Robots--Inspiration to Implementation,
A.K. Peters publishers. Manko, D.J. (1992), A General Model of Legged Locomotion on Natural Terrain, Kluwer Academic Publishers.
Opler, P.A. (1994), Peterson First Field Guides--Butterflies and Moths, Houghton Mifflin.
Patla, A.E. (1991), "Visual control of Human Locomotion" in Adaptability of Gait: Implications for the Control of Locomotion,
A.E. Patla (Ed.), Elsevier Publishers, 413-438.
Pearson, K.G. (1976), "The control of walking", Scientific American 235:72-86. Inchworm Mobility Ferworn and Stacey